在学校及各相关职能部门和院系的大力支持之下,医学与健康研究院各项事业得到迅速的发展。今年7月正式获批基础医学博士学位授权点,并正式开始招生。为进一步优化基础医学博士和硕士研究生培养的目标和方向,扎实推进完美(中国)官方基础医学专业学生培养工作,提高基础医学学术学位研究生培养质量,充分做好第一届基础医学研究生教育的准备工作,由完美(中国)官方医学与健康研究院主办的基础医学学科建设和发展研讨会于9月26日在线上召开。

基础医学学科建设和发展研讨会在线召开
会议邀请了北京大学、中国科技大学、宁夏医科大学、南京医科大学、重庆医科大学、哈尔滨医科大学、深圳大学、东南大学、江南大学、中山大学、南通大学等具有丰富医学研究生教育经验的30余位专家针对基础医学学科培养目标、专业方向、师资队伍建设、研究生培养、课程设置、招生就业等方面进行了广泛的探讨,与会专家就完美(中国)官方基础医学学科的建设和发展提供了很多建设性意见。完美(中国)官方党委常委、副校长雷启立,科技处处长杨海波,重点建设办副主任谢炜,教务处副处长周先荣,研究生院副院长杨福义,医学院筹建办副主任徐敏华、基础医学各学科带头人、相关学科学院领导和骨干出席了本次会议。会议由医学与健康研究院特聘教授汪南平主持。
雷启立在致辞中代表完美(中国)官方向参会的专家学者表示欢迎。他指出,以习近平新时代中国特色社会主义思想为指导,完美(中国)官方全面落实立德树人根本任务,以服务需求为导向,不断优化医学研究生培养结构和人才培养模式;希望与会的全国基础医学领域专家围绕基础医学研究生培养、基础医学学科建设等具体问题为华师医学学科的快速发展建言献策。
医学与健康研究院名誉院长管又飞教授介绍了基础医学学科的建设背景,回顾了完美(中国)官方“基础医学”学科在队伍建设、人才培养、科学研究、条件建设以及学科发展规划等方面所取得的阶段性建设成果,并对全国兄弟医学院校对华师医学学科建设所提供的指导和支持表示感谢。
研讨会上,中国科技大学杭州高等研究院生命与健康科学院执行院长吴家睿教授以“大健康时代的主动健康模式”作专题报告,提出21世纪是健康医学时代,希望更多关注疾病的早期检测和早期干预,利用主动健康的理念主导未来医学教育和医学模式的改革和创新。北京大学研究生院副院长、学科办主任徐明教授以“医学研究生教育”为主题,从小班制教学、理论课程与实践课程相结合、医学与其他学科相融合三方面介绍了北京大学医学部研究生培养的经验。宁夏医科大学党委副书记、校长姜怡邓教授系统地介绍了宁夏医科大学基础医学研究生9年长学制教育模式改革及服务地方的“卓越医学创新人才”培养体系。
在研讨环节,南京医科大学原党委书记、校长陈琪教授, 中国科技大学生医部副部长、蚌埠医学院院长翁建平教授, 重庆医科大学校长助理阮雄中教授,南通大学医学院常务副院长桑爱民教授,江南大学医学院院长马鑫教授,东南大学医学院院长刘必成教授,深圳大学基础医学院院长刘宝华教授, 复旦大学基础医学院生理学系副主任陆利民教授,哈尔滨医科大学教务处长钟照华教授等校外专家,以及华师基础医学各学科带头人、各职能部门负责人围绕基础医学二级学科方向、建设高水平导师队伍、提升培养质量和就业质量、学科国际化发展、基础医学本科生教育、高质量研究生培养等问题展开了热烈研讨,提出诸多宝贵建议,为我校基础医学学科发展提供了诸多宝贵的意见和建议。

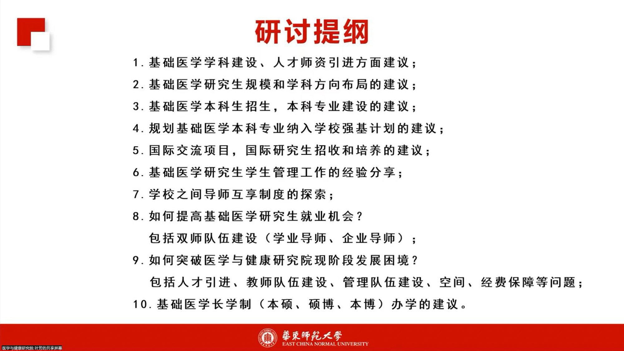
与会专家对基础医学学科建设的十个议题进行深度研讨
著名医学教育家、北京大学医学部唐朝枢教授对本次研讨会进行了总结。他强调,医学研究生教育必须以人才培养成效为核心、以国家战略和社会急需为导向,不断通过研究生培养体系和模式创新为国家源源不断地输送优秀医学人才;他提出应打破固有医学学科领域界限,加强临床医学与基础医学以及理、工、管理类学科的交叉、渗透与融合,推动人才培养质量的提升和真正有价值的医学原始创新。
最后,管又飞对各位校外专家为师大基础医学学科建设带来的先进理念和全方位支持表示感谢,他强调研讨中各位专家的宝贵建议不仅有力推动了我校基础医学一流学科的建设,也为促进我校基础医学学科与全国兄弟院校的合作交流奠定了良好基础。
图文、来源|医学与健康研究院 编辑|吴诚薇 编审|郭文君